ARD-KHD-S03抗晃電裝置在變頻回路的應用
摘要:本文介紹了安科瑞一款針對變頻回路晃電停機問題的抗晃電裝置。該裝置可以通過采集控制回路電壓、變頻器狀態等信息,實現變頻回路的晃電再起動,從而保障企業連續生產,提高生產效率。
關鍵詞:電壓跌落、抗晃電、ARD-KHD
0概述
變頻器(Variable-frequency Drive,VFD)是應用變頻技術與微電子技術,通過改變電機工作電源頻率的方式來控制交流電動機的電力控制設備。在工業場合中,大功率電動機的起動與運行很多時候需要變頻器參與其中,以達到節能省電、延長電機壽命等目的。
1晃電的影響
當電網電壓因雷擊、大功率電機起動等情況發生跌落時,易引起變頻器的啟動中間繼電器釋放,變頻器停機;同時變頻器也會因低電壓導致內部逆變元件過流,繼而輸出故障信號。
在石化、煤礦等行業,許多電機都需要在無人值守的情況下持續運行,當電壓跌落導致變頻器停機而不能及時再起動恢復電機運行時,會造成生產停滯、原料浪費、效率低下甚至設備損壞等多種損失。
2解決方案
為了防止上述問題的發生,就需要一個裝置能夠實時監測控制回路電壓、采集變頻器運行和故障信號,當監測到變頻器因電壓跌落停機而后電壓又在設定的時間內恢復時,裝置輸出一個再起動信號代替人工按下啟動按鈕,來使變頻器重新啟動實現持續生產。如果此時變頻器有故障信號,則裝置會在電壓恢復之后輸出復位信號來使故障復位,防止變頻器再起動失敗。
基于此類需求,我司推出了一款具備控制回路電壓監測、變頻器狀態監視、事件記錄等功能的抗晃電裝置ARD-KHD-S03。本裝置既能針對常規直起回路實現“晃電保護+晃電再起動”的抗晃電模式,又能針對變頻回路實現“ERROR復位+變頻再起”,功能靈活,滿足不同回路的抗晃電需求。
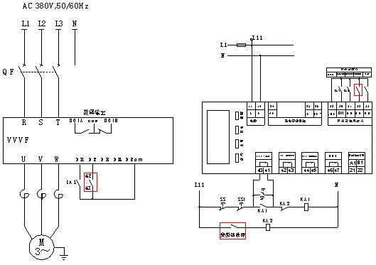
變頻回路發生晃電時,裝置會首先判斷電壓是否跌落至設置的晃電電壓以下,來判斷當前是否處于晃電狀態,同時通過DI采集變頻啟動中間繼電器信號、變頻器ERROR信號和運行信號。當電壓在設定的時間之內恢復至再起動電壓之上,則會在設定的再起動延時之后給變頻器輸出再起動信號,使其重新起動。如果在電壓恢復的同時有變頻器ERROR信號存在,則裝置變頻復位DO輸出,復位變頻器故障,并在再起動延時之后輸出再起動信號。
典型接線如下圖所示:
3產品介紹
3.1 型號說明
表1
表2
表3
注:1、本產品不能用于直流接觸器或帶節能功能的接觸器;
2、適用回路類型選擇“S03F”型時,不用選擇接觸器電流規格。
3.2技術參數
3.3 外形及尺寸
結束語:晃電作為一種常見的電能質量問題對企業生產的影響日益嚴重,這個問題在變頻回路尤為突出,因為變頻器本身無法像部分電動機保護器一樣實現失壓再起,所以尤其需要抗晃電裝置來抵御晃電造成的停機。本文介紹的ARD-KHD-S03抗晃電裝置對變頻回路的晃電實現綜合監控,可合理預防控制晃電對變頻回路的不利影響。




掃一掃添加微信